餐饮加盟网-免费发布餐饮招商信息!本站不提供任何加盟资料,如需加盟请去其官网了解详情

研究 | 2022年大学生微创业行动项目分析报告14岁惊艳中国的“丹麦天使”,因太漂亮,如今男友禁止她单独出门

来源:undefined
作者:小吃加盟·发布时间 2025-10-13
核心提示:青年常为新,青年也最能为新。为响应国家创新创业相关政策,推动扶持大学生微创业行动,激励青年学生在创新创业实践的时代浪潮中实现个人价值与使命担当的和谐统一。2022年

青年常为新,青年也最能为新。为响应国家创新创业相关政策,推动扶持大学生微创业行动,激励青年学生在创新创业实践的时代浪潮中实现个人价值与使命担当的和谐统一。2022年,中国青年报社KAB全国推广办公室联合广发证券等多家机构举办了2022年广发证券大学生微创业行动,上百所高校参与协办并推荐微创业项目,进入专题展示环节的项目涉及284所高校、1081个微创业项目。通过对这些微创业项目的文本数据进行词频分析发现,“技术”“服务”“消费者”“数字化”等词汇成为体现项目创新性的关键因素;同时,这些大学生创业者有着较为敏锐的创业洞察力,能较好地把握时代潮流,主动对接国家重大战略和重大任务,选择合适的、有发展潜力的创业领域。更难能可贵的是,这些微创业项目不仅有很好的技术能力,更体现的当代青年学生对社会的关照,充满了青春的“温度”。

大学生微创业行动自2015年启动以来, 8届活动共为420个项目提供创业扶持资金850万元。活动得到上百家风投机构以及上千所高校的广泛支持。活动举办方先后聘请300多位专家、企业家、投资人、创业典型等嘉宾走进高校,通过微创业大讲堂、项目路演、微创营等一系列活动,提升大学生创新创业能力,给予大学生创业者以资金扶持和微创业导师指导,鼓励大学生积极投身创新创业行动,实现人生出彩。

本次报告从微创业项目基本描述性统计、文本数据词频分析、LDA主题模型分析、关键维度分析、扶持项目分析五个方面对已有的相关数据进行分析,实现对1081个创业项目的总体分布统计、项目内容的多维度分析、项目主题的类型分布构成,并与前两年的项目数据进行对比分析。本报告旨在更好地梳理大学生创业项目的特点及趋势,供相关政策部门、高校教学、孵化机构等参考,促进大学生创新创业平台建设。具体项目分析报告如下:

一、 微创业项目基本描述性统计

(一) 项目的高校分布统计

本届大学生微创业行动共有来自国内69个双一流高校、213个非双一流高校以及2个国外高校的1081个创业团队参与,其中有47所高校的申报项目在10项以上(图1),东北大学以25个申请项目遥遥领先。

图 1 申报项目10项以上(含10)的高校分布

在双一流高校中,清华大学、北京大学、西安交通大学、中央民族大学、南开大学、东北大学、哈尔滨工程大学、河北工业大学、华南理工大学等高校提交了286个创业项目,占全部项目的26.5%,其中有18所高校的申报项目在5项以上(图2)。

来自非双一流高校的项目有795个,占比73.5%,其中广东财经大学申报项目17个,北京舞蹈学院、西南民族大学、浙江财经大学申报项目15个,福建农林大学、江西师范大学、内蒙古民族大学、山东理工大学和陕西国际商贸学院申报项目14个。

2个国外参与团队分别来自俄罗斯圣彼得堡国立财经大学和白俄罗斯国立大学。

< style="text-align: left; margin-bottom: 10px;">广告< style="text-align: left; margin-bottom: 10px;">胆小者勿入!五四三二一...恐怖的躲猫猫游戏现在开始! < style="text-align: left; margin-bottom: 10px;">× 图 2 申报项目5项以上(含5)的双一流高校分布

从项目的高校地理分布来看,大学生微创业行动的影响遍及全国29个省市自治区(图3)。其中东南沿海地区的高校最为活跃,来自福建省和广东省的参与团队最多,都在100个以上,仅两省的参与项目就占比高达18.96%;其次,陕西省以70个参与项目位居第三,数据远高于往年;东部沿海地区和环渤海地区的大学生参与创新创业项目的活力也较高,浙江省、辽宁省、北京市、黑龙江省和河北省的参与项目都在59个以上。

此外,在东北地区,除黑龙江省和辽宁省以外,吉林省也有22个创业项目,东北三省参与项目在全部项目中的占比高达13.6%;在西部地区,除陕西省外,四川省以45个项目位居第十,重庆市和甘肃省的创业项目都在15个以上,四个省市地区的参与项目在全部项目中的占比也达到13.6%,与东北三省持平,相比于往年表现出更高的参与活力。

总体而言,高校的地理分布与往年相比发生较大变化,东南沿海两省参与项目激增,同时西部地区尤其是陕西省踊跃出更多参与团队,不过整体而言,东部地区的各个高校依然最具活力。

< style="text-align: left; margin-bottom: 10px;">

图 3 项目所在高校的地理分布

(二) 参与人员的专业年级统计

本届大学生微创业行动的参与团队负责人年级跨度较大,从16级学生到22级新生、从本科生到博士生,各个年级都积极参与本次活动。其中,项目负责人主要以20级、21级学生为主,总占比超60%,其次是22级学生,占比近10%,可见参与人员多为较低年级的学生。

另外,参与团队的专业构成也是丰富多样。本文使用R语言对项目负责人的专业进行了词频统计和词云图绘制,获取结果如图4所示。其中最为突出的5个词语分别是“工程”“技术”“科技”“管理”“教育”。可以发现,参与团队中包括众多“数据”“人工智能”“软件工程”“计算机科学”“自动化”“材料”“生物科技”等涉及信息技术、化学生物及其他诸多领域的理工类专业,项目成员以科技为基础进行创新创业,构建项目的创新性和竞争力,这在下文的“项目创新性分析”中得到了充分体现。其次,参与团队还多由诸如“管理”“金融”“市场营销”“会计学”“经济学”等财经类专业构成,不少项目团队来自财经类院校,例如广东财经大学和浙江财经大学的参与项目就分别有17个和15个,来自这些专业和高校的学生具备丰富的专业知识和实践渠道,更具创业活力。此外,“教育”“师范”也在专业分布中占据了较大比例,具体来看包括舞蹈教育、体育教育、小学教育等课内课外的教育活动,创业项目也将目光投向儿童和青少年的体育艺术培养,这也与新时代全面发展素质教育的总方向相契合。

图 4 参与团队所属专业词云

(三) 文本总字数统计

从图5可以看到,相比于全部项目,300佳项目的总字数的平均水平(中位数)更高,波动程度也略大,而相比于全部项目和300佳项目,60佳项目的总字数的平均水平(中位数)都略低于两者,波动程度也更小。因此,我们可以得到结论:字数的多少并不会对项目的评选结果造成显著影响,能否在合适的字数范围内(3000-4000字)有效地阐述项目内容才是影响项目评选结果的关键因素。

< style="text-align: left; margin-bottom: 10px;">

图 5 项目文本总字数分布箱形图

(四) 项目类型统计

本届微创业行动征集保持了之前的创业计划书、已实施的创业项目、乡村振兴创新项目和科创之星项目四个赛道,各赛道参与项目占比情况如图6所示。可以看出在全部项目与300佳项目、60佳项目中四个赛道的占比情况发生较大变化。

< style="text-align: left; margin-bottom: 10px;">

图 6 项目类型分布

在全部项目中,创业计划书赛道的参与项目占比35.25%,比2021年的51%下降15%左右。与之相反,乡村振兴创新项目和科创之星项目占比分别比2021年高出6.83%和7.06%,说明有更多参与团队对政策环境给予更多的关注,积极响应国家乡村振兴、科技强国的政策号召,积极参与相关领域的创新创业实践。

在排名前300和前60的项目类型分布中,创业计划书赛道占比最少,已实施的创业项目和科创之星项目占比较高,说明已实施的创业项目在各个评审维度上表现更为出色,乡村振兴项目和科创之星项目因为具有较高的社会价值,更加契合社会需要因而容易获得评审老师的青睐。

其中排名前300的项目是由微创业行动专家组对报名项目进行评定,并通过网上专题展示点赞推选出来的,这些项目分别来自148所高校(包括53所双一流高校、95所非双一流高校)。图7展示了参与队伍大于5的高校,项目数最多的是华南理工大学,有12项;其次是西安交通大学和中央民族大学,各有9个项目;非双一流高校中项目数最多的是西南民族大学,有6个项目。

< style="text-align: left; margin-bottom: 10px;">

图 7 有5项以上(含5)项目进入排名前300的高校分布

二、 微创业项目文本数据词频分析

本届大学生微创业行动设计了统一格式的征集表格,要求参与团队从商业模式、盈利能力、创新性、可持续性、社会价值等5个方面展示自己的创业项目。在收集了参与项目的文本数据后,本文使用R语言对不规则的文本数据进行了词频统计和词云图绘制,以期从关键词或高频词的视角,探究2022年大学生微创业行动参与项目的一些特征与共性。需要注意的是,本文在对文本数据进行处理前,先筛去了内容存有残缺及出现重复的部分数据,基于完整且唯一的1081个样本项目开展后续的词频分析。以下,本文将从上述5个方面入手,从“大于1字符”(主要是二字词语)和“大于2字符”(主要是三字词语和四字词语)两个维度对项目的文本数据进行词频描述与分析。

(一) 商业模式

图8为项目商业模式中“大于1字符”词频数所绘制的词云图。其中最为突出的5个词语为“服务”“平台”“客户”“市场”“合作”,依次出现了2108次、1811次、1792次、1640次、1530次。可以看出:与实物特征的产品相比,更多的参与团队选择提供非实物性的“服务”;身处平台经济时代的参与者们非常重视“平台”一类的商业模式,获得资金扶持的项目中也有不少的平台创业项目,如“布知——专注于高校垂直化社交平台”“‘青年力量’乡村支教平台”等;“客户”“市场”这两个词语排名靠前意味着参与团队十分重视客户需求和市场空间,往往善于从现实生活中的“痛点”出发,抓住市场机会,赢得客户青睐;“合作”被提及的次数也较多,也意味着参与团队的共赢意识相对较强,能较好地实现团队内部以及与外部利益相关者间的和谐共生。此外,“企业”“销售”“团队”“发展”“模式”等词语获得了参与者们较多的关注。

图9为项目商业模式中“大于2字符”词频数所绘制的词云图。除去“商业模式”,其中最为突出的5个词语为“消费者”“互联网”“大学生”“农产品”“知名度”,依次出现了765次、399次、297次、290次、289次。可以看出:与“大于2字符”类似的,在“大于3字符”的表述中,参与团队仍非常重视与“客户”表意类似的“消费者”,需求导向是本届参与团队制定商业模式的核心要义之一;类似的,与“平台”表意相似的“互联网”也名列前茅,可见参与团队非常重视基于互联网开发自己的产品或服务;“大学生”一词既是参与团队所扮演的主要社会角色,又是其产品或服务的主要目标市场之一,因而在商业模式中也十分凸显;“农产品”排名靠前意味着许多参与团队都十分重视乡村振兴这一经济大背景和社会发展大方向,许多项目都围绕着农产品开发、种植和销售展开,如“蕴淮扬——乡村振兴背景下农产品公益品牌及包装设计”“富农三品——中国农产品品牌化‘标准引导·文创融合·分类营销’江永模式首创者”等;“知名度”一词意味着参与团队格外重视企业和服务的品牌形象,希望通过各种营销方式提高自身的知名度,以更好地推进销售行为。此外,如“APP”“个性化”“盈利模式”“影响力”“销售渠道”等词语也备受关注。

< style="text-align: left; margin-bottom: 10px;">

图 8 项目商业模式“大于1字符”词云

< style="text-align: left; margin-bottom: 10px;">

图 9 项目商业模式“大于2字符”词云

(二) 项目盈利能力

图10为项目盈利能力中“大于1字符”词频数所绘制的词云图。除“盈利”外,其中最为突出的5个词语为“市场”“企业”“服务”“平台”“销售”,依次出现了1494次、1277次、1161次、1105次、1054次。可以看出:参与团队重视从“市场”中获取利润,通过良好的“客户”关系和强大的“销售”能力占据“市场”,从而盈利;“企业”是参与团队的组织形式,也是创业项目由最初的一个想法变为成熟的商业范式的实现载体,“企业”一词在此处排序靠前,意味着参与团队对其未来的盈利能力有着良好预期;与项目商业模式相类似的,参与团队在盈利能力方面也很强调自己的“服务”和“平台”属性,前者是其盈利的根本来源,而后者是其盈利重要渠道;“销售”则是盈利的重要实现手段,因此其在此处被提及的次数也相对较多。除上述词语外,“发展”“合作”“成本”“团队”“用户”等词语也受到了较多关注。

图11为项目盈利能力中“大于2字符”词频数所绘制的词云图。除“盈利能力”和“盈利模式”外,其中最为突出的5个词语为“消费者”“净利润”“2022”“利润率”“第一年”,依次出现了403次、293次、228次、221次、210次。可以看出:“消费者”是参与项目所提供的产品或服务的需求方,也是参与团队获取收益的最主要途径,因此参与团队表达了对其的高度关注;“净利润”“利润率”都是与盈利能力相关的财务指标,其排名较为靠前,表明了参与团队普遍具有一定的财务知识技能,擅于通过会计和数字指标展示自身项目的优越性;“2022”和“第一年”均为形容时间的词语,由于是在项目盈利能力的大背景下,故文本中与“2022”和“第一年”相关的表述多为对项目盈利能力的预测和估计,由此可见,参与团队对自身的创业项目普遍较为积极,相信其能在较短时间内实现收益,这也反映了参与团队对创业这一行为的乐观和自信。除上述词语外,“收益率”“2021”“APP”“知名度”“大学生”等词语也受到了较多关注。

< style="text-align: left; margin-bottom: 10px;">

图 10 项目盈利能力“大于1字符”词云

< style="text-align: left; margin-bottom: 10px;">

图 11 项目盈利能力“大于2字符”词云

(三) 项目创新性

图12为项目创新性中“大于1字符”词频数所绘制的词云图。除去“创新”,其中最为突出的5个词语为“技术”“服务”“用户”“平台”“系统”,依次出现了1533次、1028次、981次、935次、853次。可以看出:许多参与团队从“技术”上加以创新,或是研发新技术,或是改进现有技术,以此形成效率更高、质量更好的产品或服务,为其客户创造价值;“服务”也是许多参与团队的创新方向,其通过商业模式创新、项目流程创新等手段,为客户提供新的服务,以此获取竞争优势、赢得利润增长;“用户”一词名列前茅,意味着参与团队在进行项目创新前,普遍都进行了较好的前期准备,了解了用户的诉求和“痛点”并对症下药地进行研发创新;“平台”和“系统”排序较为靠前则表明了,参与团队在进行产品或服务创新后,往往会以“平台”或是“系统”作为新产品或新服务的载体,“平台”和“系统”既是项目创新的一部分,又是项目创新的助力器。除上述外,“发展”“团队”“数据”“模式”“传统”等词语被提及的次数也相对较多。

图13为项目创新性中“大于2字符”词频数所绘制的词云图。其中最为突出的5个词语为“消费者”“大学生”“互联网”“农产品”“机器人”,依次出现了317次、263次、257次、232次、222次。可以看出:与“大于1字符”中“用户”一词相类似的,参与团队对“消费者”的关注是推动其构想创新设计、推动创业实践的根本所在,这种对“消费者”的高度关切是保证其产品或服务取得成功的关键;与项目商业模式中的分析类似,项目创新性中同样出现了极高频率的“大学生”,这既是参与团队的创新主体,也是参与项目所服务的主要人群,这种始于“大学生”终于“大学生”的现象,表明了当下青年大学生们对自身所处环境及其中所暗含的经济、社会问题现状的高度关注;作为信息时代原住民,青年大学生们的生活中无时无刻不包含着“互联网”和信息技术,因此其也有着极强的能动性从“互联网”出发,进行产品或服务上的创新;“农产品”一词在项目创新性中同样突出,作为连结农业、农村、农民三农概念的重要媒介,“农产品”的发展直接决定了我国乡村振兴战略的未来前景,参与团队对这一方面的高度关注体现了青年大学生身上较强的社会责任感;“机器人”通常与新一代信息技术、高端装备、新材料等国家重点发展的高新技术紧密相关,参与团队对此的重视和所进行的创新,无疑具备了极强的社会意义和时代价值。除上述外,“APP”“个性化”“智能化”“传感器”“大数据”等词语被提及的次数也相对较多。

< style="text-align: left; margin-bottom: 10px;">

图 12 项目创新性“大于1字符”词云

< style="text-align: left; margin-bottom: 10px;">

图 13 项目创新性“大于2字符”词云

(四) 项目可持续性

图14为项目可持续性中“大于1字符”词频数所绘制的词云图。其中最为突出的5个词语为“发展”“市场”“技术”“团队”“服务”,依次出现了2365次、2056次、1518次、1178次、1075次。可以看出:“发展”是参与团队关注项目可持续性时的一个关键指标,“发展”和“可持续”是一个好的创业项目的一体两面,如果没有“发展”,创业项目只会原地踏步、止步不前,但如果没有“可持续性”,“发展”便也丧失了其健康稳定的根基,从这一角度上看,参与团队对项目可持续性的关键要素有着清晰而准确的认知;排序靠前的“市场”也表明参与团队对可持续性的认识,项目的可持续性离不开对“市场”和用户的感知,只有符合“市场”要求的创业项目方才是有可能可持续的项目;“技术”一词意味着许多参与团队关注“技术”的价值,希望通过技术创新推动项目本身以及社会整体的可持续发展;对“团队”的关注也是维持项目可持续性的重要方面,创业项目离不开人,其可持续性便也离不开稳定健康的“团队”;“服务”一词则表明了参与项目实现可持续性的具体形式,是通过稳定、高质量的“服务”。此外,“平台”“企业”“用户”“合作”“需求”等词语的出现频率也相对较高。

图15为项目可持续性中“大于2字符”词频数所绘制的词云图。其中最为突出的5个词语为“大学生”“消费者”“互联网”“2021”“农产品”,依次出现了440次、432次、356次、255次、228次。可以看出:与前文相类似的,“大学生”是参与团队自我认知的具体体现,其出现频率最高这一结果表明,参与团队普遍具有对项目本身及社会整体的可持续性发展意识;与“大于1字符”中的“市场”相类似,参与团队对“消费者”一词的强调代表着其对可持续性这一概念的感知,即以“消费者”为需求为主要导向,通过各种方式实现项目的可持续以及对社会和他人的正外部性;“互联网”一词表明了参与项目实现其可持续性的主要路径;“农产品”作为农作物,本身就拥有着绿色、可持续的属性,这一词语的被提及频次高,意味着许多参与团队希望通过“农产品”种植、销售等方式在实现自身项目可持续性的同时,推动整个社会的可持续发展。此外,“APP”“机器人”“2022”“知名度”“竞争力”等词语的出现频率也相对较高。

< style="text-align: left; margin-bottom: 10px;">

图 14 项目可持续性“大于1字符”词云

图 15 项目可持续性“大于2字符”词云

(五) 项目社会价值

图16为项目社会价值中“大于1字符”词频数所绘制的词云图。排除“社会”,其中最为突出的5个词语为“发展”“乡村”“就业”“文化”“技术”,依次出现了2152次、1071次、1002次、994次、927次。可以看出:“发展”是参与团队实现其社会价值的核心路径,“发展才是硬道理”,通过提供有价值的产品或服务,参与团队能在保证其团队盈利、“发展”进步的同时,促进特定产业及整个经济社会的“发展”进步,从而实现其社会价值和个体利益的统一;“乡村”的词频排序较为靠前,表明了参与团队十分重视经由“乡村”这一发展平台实现其社会价值,这一结果很好地契合了我国乡村振兴的时代背景;“就业”一词排名靠前,表明了参与团队十分重视自己的创业项目为社会大众所提供的“就业”岗位,这也是其实现自身社会价值的核心手段;“文化”“技术”则是参与项目社会价值的具体体现,通过创新创业,参与团队能促进“文化”发展、推动“技术”革新。除上述外,“带动”“服务”“团队”“市场”“我国”等词语也同样有着较高的出现频率。

图17为项目社会价值中“大于2”字符词频数所绘制的词云图。其中最为突出的5个词语为“大学生”“农产品”“消费者”“互联网”“老年人”,依次出现了542次、316次、286次、267次、228次。可以看出:“大学生”是参与团队项目社会价值实现的重要角色,一方面,参与团队大部分是青年人,“大学生”是其身份特征,另一方面,参与项目也有许多着眼于“大学生”群体,希望通过其产品或服务为“大学生”提供特定方面支持的,如“‘兼而有职’大学生兼职任务交易平台”;如前所述,“乡村”是参与团队实现其项目社会价值的重要平台,而作为“乡村”的主要输出,“农产品”也是参与团队所关注的核心之一;“消费者”作为项目产品或服务的受众,是创业项目得以维系的基石,因此参与团队在实现其社会价值时也非常重视将“消费者”的诉求也纳入其中;与“乡村”类似,“互联网”也是参与团队实现社会价值的核心平台之一,故而也得到了较高的关注;随着我国老年人口的逐渐增加,相关的社会问题也日益突出,如养老问题、医疗问题、老年人日常娱乐生活问题等,如何妥善处理这类社会问题成为政府及创业者们关注的焦点之一,“老年人”一词频率排序靠前,意味着许多参与团队关注并重视这一社会现象,在谋求创业效益的同时也注重解决摆在我国“老年人”面前的实际困难。除上述外,“经济发展”“机器人”“产业链”“智能化”“现代化”等词语也同样有着较高的出现频率。

< style="text-align: left; margin-bottom: 10px;">

图 16 项目社会价值“大于1字符”词云

< style="text-align: left; margin-bottom: 10px;">

图 17 项目社会价值“大于2字符”词云

(六) 全样本与300佳词频强度对比

表 1  全样本项目与300佳项目文本数据词频强度对比

< style="text-align: left; margin-bottom: 10px;"> < style="text-align: left; margin-bottom: 10px;">

表1对比了项目商业模式等5个维度下全样本与300佳项目文本数据的词频强度(某一词语的词频强度等于其在样本文本中出现的次数除以样本文本的数据条数),限于篇幅,此处只展示了排序前10的文本词汇。

从表中可以观察到一个有趣的现象,即300佳中排序靠前的词语的词频强度均高于全样本中与其排序相同的词语的词频强度,如300佳中的“服务”一词强度为2.0928,高于全样本中相同词语的1.8975。这一统计表明,与全样本参与项目的文本数据相比,300佳的文本中更为频繁地提及关键词,即对关键词的叙述和论证更为丰富。虽无直接证据,但300佳中对关键词的频繁使用很可能意味着其具体项目的落脚点更为集中、更为聚焦,而这可能是其能获得更高评价,进入300佳序列的原因之一。

(七) 历年词频对比

商业模式方面,在“大于1字符”的词频分析中(图18),与2020年参与项目重视“产品”有所不同,2022年的参与项目更多地关注于提供虚拟的“服务”,“产品”的词频甚至掉出了前20名。此外,“服务”和“合作”词频排序的提升则是与2021年相比最大的亮点所在。

< style="text-align: left; margin-bottom: 10px;">

图18 商业模式词频对比(大于1字符)

在“大于2字符”的词频分析中(图19),与2021年更多地关注如“售后服务”“合作伙伴”“客户关系”“品牌形象”等较为宏观的词语相比,2022年的参与项目更多地将目光聚焦于其中的某个细分,如“客户关系”中的“消费者”和“品牌形象”中的“知名度”等,这体现了本次微创业大赛的参与团队对微观层面指标的关注更为细致、了解更为深入。

< style="text-align: left; margin-bottom: 10px;">

图19 商业模式词频对比(大于2字符)

盈利能力方面,在“大于1字符”的词频分析中(图20), 2022年的参与项目比往年更加关注“市场”“服务”“平台”,其词频排序更为靠前,而对如“产品”“项目”“客户”此类词语的关注程度则有所下降。

< style="text-align: left; margin-bottom: 10px;">

图20 盈利能力词频对比(大于1字符)

在“大于2字符”的词频分析中(图21),2021年的参与团队在对项目的盈利能力进行叙述时,往往会聚焦于一些财务方面的表述,如“现金流量”“销售收入”“成本费用”“固定资产”等,而较少有如“第一年”“2021”“2022”“2023”这样时间节点的表述,这表明了与往年相比,2022年的参与团队在项目盈利能力上更有时间性和规划性,能很好地将盈利目标划分为多个阶段并一步步地努力达成。

< style="text-align: left; margin-bottom: 10px;">

图21 盈利能力词频对比(大于2字符)

创新性方面,在“大于1字符”的词频分析中(图22),与往年相比,2022年的参与项目更多地关注了“用户”及其背后的用户需求和用户体验,从这一角度上讲,本次参与项目的创新创业成果有着更强的针对性和实际性,可能更易于被“用户”所接受。

< style="text-align: left; margin-bottom: 10px;">

图22 创新性词频对比(大于1字符)

在“大于2字符”的词频分析中(图23),与2021年所提及的高频词,如“人工智能”“服务平台”“数据分析”“文化遗产”等相比,2022年的参与项目所提及的高频词相对而言更为具象,如“农产品”“机器人”等,均是具体的产品或服务,这表明了参与团队由宏观转向微观,更关注创新具体的实现方式而非其所处的背景和领域。此外,对“消费者”及其需求的高度关注也是2022年相较于前两年而言的核心不同点之一。

< style="text-align: left; margin-bottom: 10px;">

图23 创新性词频对比(大于2字符)

可持续性方面,在“大于1字符”的词频分析中(图24),2022年的参与项目的分析结果与此前两年的基本相同,都多次使用“发展”“市场”“平台”等词汇,不过需要注意的是,与往年相比,2022年中“团队”一词的频率有了明显提高。

< style="text-align: left; margin-bottom: 10px;">

图24 可持续性词频对比(大于1字符)

在“大于2字符”的词频分析中(图25),与此前的两次微创业大赛相比,本次参与项目中关于项目可持续性的表述相对局限,如“文化遗产”“市场前景”“人工智能”“经济效益”等与项目可持续性息息相关的词语的频率相对较低,当然,这也并不意味着本次参与团队缺乏对项目可持续性的整体认知,这一结果更可能源于不同批次参与团队在项目可持续性表述的侧重上有所差异。

< style="text-align: left; margin-bottom: 10px;">

图25 可持续性词频对比(大于2字符)

社会价值方面,在“大于1字符”的词频分析中(图26),与此前相比,2022年的参与项目对“乡村”和“技术”的重视程度有了明显提升,这表明参与团队们将目光更多地投向我国广袤的农村大地,以及对社会发展有着核心引领作用的科学技术,纷纷在时代发展的大潮中寻找创新创业的意义和价值。

< style="text-align: left; margin-bottom: 10px;">

图26 社会价值词频对比(大于1字符)

在“大于2字符”的词频分析中(图27),与往年有所不同的,2022年的参与团队在经济上的考量相对较弱,与之相关的“经济发展”关键词也仅排到第6位,可见此次的参与团队普遍有着更强的社会责任感,对项目社会价值方面的思考更为深入并给予了其更多的关注。此外,与往年不同,“农产品”“互联网”等词得到了参与团队更多地关注,可见其在达成项目社会价值时有了更多更切实际的落脚点。

< style="text-align: left; margin-bottom: 10px;">

图27 社会价值词频对比(大于2字符)

总体而言,2020-2022年度的参与团队都非常关注“服务”“平台”“市场”等词语,这在五个维度均有体现。其次,2022年的参与团队在各个方面都对“大学生”“消费者”“互联网”“农产品”这五个词语给予较大关注:“大学生”体现了本次参与团队的身份特色以及对大学生消费群体的关注;“消费者”体现了本次参与团队相比于往年对“产品”“项目”的重点强调,更加关注来自市场的反馈,由企业推着市场的“推动式”逐渐向市场拉动企业的“拉动式”发展;“互联网”和“农产品”体现了本次参与团队对于信息网络技术和乡村振兴大背景的着重关注,与往年相比,本次参与团队更充分地考虑到了外部环境的可利用资源,并对创业项目做出了更具体更切合实际的描述。

三、微创业项目LDA主题模型分析

LDA 主题模型是一种基于概率的文本分类模型,它是 Latent Dirichlet Allocation 的缩写,于2003年由 David Blei, Andrew Ng和 Michael I. Jordan提出。在 LDA 主题模型中,每个主题被表示为一个概率分布,而每个文本被表示为一个主题分布矩阵。通过计算主题概率和文本概率,LDA 主题模型可以将提供的文本数据分为多个主题类别,并得到每段文本概率最高的主题分类。为了更好地了解参与作品所涉及的主题和内容,本文运用LDA主题模型分析的方法对参与项目进行了主题分类,得到了如图28中所示的7个高频出现的主题。需要说明的是,维度数为本文根据LDA模型运算结果得出,学者们普遍根据“计算困惑度”指标选择LDA主题模型的维度数,“计算困惑度”越小代表模型拟合效果越好,通过计算,7维度模型的“计算困惑度”约为550,显著低于其他可能模型,因此本文将参与项目的文本内容共划分为7个维度(主题)。此外,在文本分类及主题划分的过程中,本文发现一些与商业模式、市场营销等主题相关的专业词汇会混杂在各维度下,从而影响后续对主题内容的判定,因此,为统一衡量标准,使主题模型结果更符合“对参与项目所涉及的主题”进行界定这一最终目的,本文将“盈利”“渠道”“成本”“销售”“价值链”等与商业模式和市场营销相关且对主题界定无明显价值的专业词汇纳入停词库以做筛除处理。

< style="text-align: left; margin-bottom: 10px;">

图28 项目文本LDA主题模型分布情况

由图可知,在1081个参与项目中,与“数字科技”“电商经济”相关的作品数量最多,分别占到了总数的22.39%和19.52%,随后是与“社区服务”“乡村振兴”相关的项目,占比为17.67%和17.39%,而参与团队对“文化旅游”和“医疗健康”相关领域的关注相对较少,相关项目在此次大赛中的占比仅为5%左右。

从上述数据可以看出,信息技术及其所衍生出的如“数字科技”“电商经济”等诸多领域仍是目前大学生们开展创业实践时的主攻方向,理工科专业背景的参与团队主要基于信息技术的基础层面进行创业创新,如研发软件、设计算法、开发人工智能等,而商科和其他文科类专业背景的参与团队则更多地基于信息技术的应用层面进行商业模式上的产品或服务创新创业,如进行直播带货、开展社区营销等。此外,许多参与团队立足于其大学生的社会身份,着眼于各种常见的社会问题,从身边实际出发搭建创业构想、进行创业实践,因此与教育、青少年、老年人、公益志愿等相关的“社区服务”占比也相对较高。受乡村振兴、双碳目标等国家宏观政策导向及实际存在的社会问题影响,与“乡村振兴”“绿色环保”两个主题相关的参与项目也相对丰富。然而也应注意到,与“文化旅游”和“医疗健康”相关的产业相对为人们所忽视,在新冠疫情结束,居民出行意愿上涨的大背景下,与文旅相关的行业将迎来不小的机遇,而面对我国老龄化趋势加剧,健康问题突出等状况,与“医疗健康”相关的领域无疑也有着极大的发展前景。

< style="text-align: left; margin-bottom: 10px;">图29 LDA模型不同主题下300佳获奖情况分布

图30 LDA模型不同主题下300佳项目占比情况

图29和30展示了参与项目中300佳项目在各主题下的具体情况。其中,图29展示了各主题下的数量分布情况,以数值最大的“数字科技”主题为例,浅绿色展示了全样本中归属于“数字科技”这一主题下的项目数量(242个),而深绿色则代表着300佳样本中归属于“数字科技”的项目数量(70个);图30则展示了某一主题下获得300佳称号的项目数占该主题下全部项目数的比例,以“医疗健康”主题为例,虽然在全样本中仅有57个项目归属于这一主题,但这57个项目中有15个获评300佳,占比26.3%,远高于在全样本中项目数较多的“电商经济”主题。

综合图29和图30可知,参与项目所“发力”的行业和领域并不是衡量其是否能进入300佳的重要因素,虽然“数字科技”“绿色环保”“乡村振兴”“社区服务”等主题在全样本项目数量上有着较大差异,但其在图30中所占比例仍大致相当。虽然如此,但也应注意到“电商经济”和“文化旅游”两个主题在300佳获奖项目占比上表现较弱,这一方面是由于与这两个主题相关的参与项目中高质量商业计划书的数量相对较少,另一方面也是因为随着直播带货、微商营销以及特色旅游、精品文创等的不断发展和“内卷化”,“电商经济”和“文化旅游”已愈发演变为“红海市场”,与这些领域相关的好点子和有待挖掘的商业价值愈发稀少,因此许多较为平常的参与项目往往难以吸引评委和其他读者,赢得他们的青睐。基于以上本文认为,对于这部分参与项目,其一方面可以通过好主意好想法将现有的红海市场转化为蓝海市场,或是通过技术创新赢得竞争优势,构筑起项目可持续性经济效益和社会价值的“护城河”,另一方面则也可以转换思路,将自身项目与“绿色环保”“乡村振兴”等其他领域挂钩,从而在一众较为同质化的产品或服务中突围,塑造自己的独特价值。

< style="text-align: left; margin-bottom: 10px;">

图31 LDA模型不同主题下60佳获扶持项目分布

< style="text-align: left; margin-bottom: 10px;">

图32 LDA模型不同主题下60佳获奖项目占比情况

与图29和30相类似,图31和32则展示了参与项目中60佳项目在各主题下的具体情况。由图32可知,与300佳中各主题维度相对均衡有所不同的,在60佳中与“绿色环保”“医疗健康”“文化旅游”三个主题相关的参与项目表现抢眼,获评60佳的项目数占各自项目总数的比例明显高于其他主题。60佳的评选经过了多位专家评委的严格把关和层层筛选,获评项目需在商业模式、盈利能力、创新性、可持续性、社会价值等各方面均不存有明显漏洞。此外,通过图31可知,“绿色环保”等三个主题正好为主题项目数占全样本比例最低的三个主题。因此可以判断,“绿色环保”“医疗健康”“文化旅游”三个主题下存在着相当数量的出色创业计划书或创业实践,同时,项目的绝对数量并不会影响60佳评选,项目本身的质量方是衡量其价值和优越性的核心要素。

与300佳相类似,“电商经济”这一主题在60佳下的表现同样相对较弱,211个归属于这一主题下的项目获评60佳的仅有5个,占比约为2.4%,其中原因本文已在300佳处做了简要分析。然而有所不同的是,虽然“文化旅游”中获评300佳的项目数占总数的比例较低(如图30),但其获评60佳的项目比例却位居第三(如图32),出现这一现象的原因可能是“文化旅游”这一主题下存在着少数十分出色的计划书或创业实践项目,从而在其占全样本和300佳项目基数均较小的情况下极大地提升了其获评60佳的项目数量。

在60佳中,各主题维度均有着相当的占比,或是因参与项目的基数大而有着较多的数量(如“数字科技”“电商经济”“社区服务”),或是因存在部分优质项目而占据着较大的比例优势(如“医疗健康”“文化旅游”)。由此可见,对于出色的创新创业计划书或商业实践而言,其所涉及的行业领域这一指标并非衡量其价值的决定性因素,相反,唯有抓住商业机会,基于独到的想法见解,并潜心深耕,不断打磨项目的商业模式,才能产生优秀的成果。

四、微创业项目关键维度分析

在运用词频词云工具对项目文本数据进行探究的基础上,本文结合专业文献,运用统计方法对“项目商业模式”和“项目社会价值”两个关键维度进行了进一步分析。

(一) 项目商业模式

Osterwalder等(2005)认为,商业模式是一种建立在诸多要素及其关系之上,用以说明某个企业或项目运作模式和内在逻辑的工具。在总结前人概念定义和模式研究的基础上,其提出了包括“价值主张”“成本结构”等在内的九维度商业模式模型,以阐述企业如何创造顾客价值、如何维持关系网络、如何获取利润并维持现金流等[1]。

在Osterwalder等(2005)的九维度商业模式模型在我国学术界的使用过程中,由于英文翻译差异,模型的同一维度下可能会出现数个相近的表述。为准确界定模型的不同维度,本文结合国内多篇权威文献,扩展了核心词汇的表意外延,如将“顾客关系”扩展为“顾客关系”与“客户关系”等。模型维度、各维度表意词汇、各维度定义等信息的梳理总结情况如表2所示[2-10]。

表 2 九维度商业模式模型情况梳理

< style="text-align: left; margin-bottom: 10px;">

根据表2中各维度的表意内容,本文对参与项目文本数据中提及各维度具体内容的情况进行了统计,并对比2020和2021两年的数据情况,绘制了图33的词频分布雷达图。由图可知,在历年的微创业大赛中,参与团队均对“收入模式”和“目标顾客”最为关注,即重视其产品或服务的销售对象以及如何将产品或服务由产出转化为现金流入,而对其他要素的关注则较为均衡。

此外,通过对比可以发现,2022年的参与团队对各维度的提及频次明显高于前两年,这一现象在“收入模式”维度最为明显,2022年该维度的频次为322,比2020年和2021年分别高了111和127,其他维度上的提及频次增幅也从9次到39次不等。由于2020至2022三年间的参与团队数大致相等(分别为1070、1012和1081),因此这一数据上的增长反映了2022年的参与团队与前两年相比在创业知识储备水平方面有了较大的提升,这一方面是因为参与大学生们对创新创业理论知识的重视程度有所提高,其对相关领域有了更深的了解和认识,另一方面也应归功于KAB及其他创业教育活动的有力开展,给予了青年大学生们更多接触创业理论和实践的机会,有效地提升了其理论水平和应用能力。

当然,通过历年的统计数据也应观察到,参与团队对“伙伴网络”“成本结构”“分销渠道”等方面的关注度较少,2022年的频次与往年相比虽有所提高,但总体上还存有较大的进步空间。未来可从这几个方面着重培养青年大学生的创业技能,补齐短板,打造具有相对完善知识和技能储备的创业人才。

< style="text-align: left; margin-bottom: 10px;">

图 33 商业模式九维度要素词频分布历年对比

随后本文同样以九维度商业模式模型为基础,比较了2022年参与项目的全样本数据和300佳数据对各维度的关注程度差异,并绘制图34的词频分布雷达图,需要说明的是,由于二者样本量不同,为便于比较,本文对频次数据做了除以样本数的比例处理。由图可知,除了“伙伴网络”“顾客关系”“核心能力”外,300佳参与项目的文本数据提及其他六个维度的频次均高于全样本参与项目。这种现象表明,排序靠前、评价较高的300佳项目往往对商业模式的具体细节有着更为细致深入的认知,而这些理论知识又会反哺于其商业计划书撰写、创业项目开展等实践活动,使其在实践过程中思考更为全面、行动更有针对,进而有助于其脱颖而出,取得较好的成果。

< style="text-align: left; margin-bottom: 10px;">

图 34 商业模式九维度要素词频分布不同样本组间对比

(二) 项目社会价值

谈及项目的社会价值,人们通常会将其与正外部性联系起来,即通过项目所提供的必要的产品或服务,促进社会发展、改善环境状况、解决贫困问题等。学者们(Phills等, 2008)在研究中,通过社会认同、社会责任和社会贡献三个维度对创业项目所带来的社会价值加以描述[11]。

其中,社会认同描述了个人和群体通过对社会价值观念的内化与外化,高度认同项目发展的价值预设,积极投身社会发展实践,并致力于推进社会运行机制的优化和完善;社会责任是指项目以一种有利于社会的方式进行经营和管理,承担高于自身组织目标的社会义务;社会贡献则表现了项目对社会进步和发展所发挥的积极作用。

与上文项目商业模式部分相类似,本文统计了2020-2022三年间参与团队对项目社会价值三个维度的关注程度,并形成词频雷达分布如下图35。需要说明的是,考虑到参与团队的文字表述习惯,本文放松了对项目社会价值的界定要求,去掉了“社会”这两个字的限制,只从“认同”“责任”“贡献”三个2字符的维度对文本数据进行统计。

< style="text-align: left; margin-bottom: 10px;">

图 35 社会价值三维度要素词频分布历年对比

由图可知,参与团队在论述其创业项目的社会价值时,较多地关注到了项目所生发出的社会贡献与社会责任,2022年的文本数据中“贡献”一词的出现频次甚至接近200,然而,三年间的参与团队对社会认同的关注都相对较少。作为一种集体观念,社会认同是群体成员共同的信仰、价值观和行动取向的集中体现。社会认同这方面的不足,对增强青年大学生的社会责任感,提升其对社会核心价值观念的认知和参与社会发展建设实践的积极性提出了更高的要求。只有将社会认同摆在突出位置,才能更好地培养当代青年的主人翁意识,助力其将社会价值观念内化于心、外化于行,在创业的理论学习和社会实践中实现个人和社会的和谐统一。

值得注意的是,2020-2022三年间,参与团队对社会认同、社会责任、社会贡献的关注程度均有所提高。这一方面表明参与团队对创业相关知识的掌握有所提高,能运用更规范、更合理的语言文字表述创业项目的社会意义所在;另一方面也标示着青年大学生们在认同感、责任感和奉献意识上的强化提高。

本文基于社会价值三维度模型,比较了2022年参与项目的全样本数据和300佳数据对各维度的关注程度差异,绘制词频分布如下图36,本文对频次数据同样做了比例处理。由图可知,300佳项目在社会责任和社会贡献两个方面的叙述更为充分。这意味着,排序靠前、评价较高的300佳项目往往对一些具体的社会问题有着更为深刻的关切,而对这些“痛点”“难点”的高度关注又将有利于参与团队设计、校准自身的创业计划或实践,从而实现自身想法与顾客需求及其他利益相关方诉求的最佳契合。

< style="text-align: left; margin-bottom: 10px;">

图 36 社会价值三维度要素词频分布不同样本组间对比

五、扶持项目分析

2022年大学生微创业行动从上千个报名项目中,经过项目初审、线上项目展示、专家组评审等环节,评选出60个获得创业资金扶持的项目。其中,包含20佳微创业项目、10个科创之星项目、10个乡村振兴创新项目和20个铜奖扶持项目。以下对此四类获奖项目进行分析。

(一) 20佳微创业项目

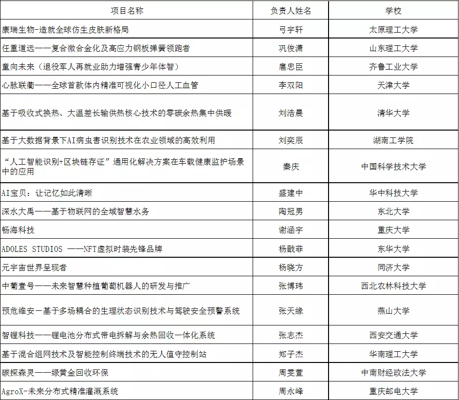
本期微创业行动本着发掘创意创新、培养创业热情的初衷,从1081个展示项目中筛选出了“20佳微创业项目”,如表3所示。从这20个优秀创业项目的报名文本数据上,可以发掘出其一些共性。在项目名称方面,创业项目大多能用通俗易懂的语言简洁明了地说明自己的产品或服务,如“复合微合金化及高应力钢板弹簧领跑者”“全球首款体内精准可视化小口径人工血管”“基于吸收式换热、大温差长输供热核心技术的零碳余热集中供暖”等,并用生动有趣的语言引人注目,如“童向未来”“心脉联衢”“深水大禹”“碳探森灵”等;在项目团队方面,创业者普遍来自我国顶尖高校,在学校获得了学习、实践等各种奖项,部分创业者还拥有科研论文和专利技术。项目团队大多具备创业经历或实践经验,拥有较高的创业热情和较强的创业能力;在商业模式方面,创业项目普遍对自身的目标用户、市场渠道、营销模式、战略发展的各个阶段具有较为明确的规划;在盈利能力方面,创业项目普遍能清晰地阐述产品或服务的盈利来源,利用财务知识,用“毛利率”“销售净利率”“净资产收益率”“资产报酬率”等较为细致的指标测算出符合逻辑和预期的盈利目标,甚至给出具体的数字或图表,可行性较高;在创新性方面,这些创业项目主要聚焦于技术创新或社会难题,立足于创新性科技实现问题突破,或是针对某个难题提供更加精准便捷的解决方法,例如“元宇宙世界呈现者”立足于元宇宙来解决各种问题,“中葡壹号”将尖端高新技术应用于葡萄的种植;在可持续性方面,创业项目大多顺应国家经济政策和产业发展状况,且具备较高的技术壁垒,能获得更多的各方支持、更大的发展空间,拥有更强的竞争力,如“碳探森灵”关注海洋环境和“双碳”政策、“ADOLES STUDIOS”立足于虚拟时尚的快速兴起、“心脉联衢”所在的人工血管行业存在一定的技术、资金以及研发壁垒,标准进入门槛较高等,这些特点很好地支撑了项目的可持续发展;在社会价值方面,20个优秀创业项目涉及自然资源利用、多旋翼无人机应用、青少年培育、寻亲等多个方面,上至国家大事、高新科技,下至日常生活、家庭教育,囊括了社会民生的方方面面,体现了创业者对社会的高度关切,将高新技术成果转化为人民的生活品质,满足人民美好生活的需要。

和往年相同,“20佳微创业项目”依然是高新技术产业占主要部分,且各个项目关注于不同社会领域,全面开花。

表 3 20佳微创业项目 

< style="text-align: left; margin-bottom: 10px;">

(二) 科创之星10佳项目

科技创新是国家发展的不竭动力,而科技创新最重要的力量来自青年。在创新创业的时代大潮中,大学生或将成为未来最具创新力和活跃度的创业人群。本届微创业行动在“科创之星”赛道,共评出10个优秀的创业项目,如表4所示,以下是对其文本数据的简单分析。从产品或服务的类别上看,10个优秀项目涉及医工交叉、生物材料、智能科技等重要科研领域;从项目团队上看,10个创业团队均来自我国顶尖高校,创业者们具有较高的专业素养和充分的知识储备,拥有丰富的工作经验或者专利技术;从项目商业模式、盈利能力、创新性、可持续性等方面的表述上看,10个项目都极具专业性,大量运用专业术语和技术指标,积极关注相关领域的产业布局和产业资源,重视相应的政策支持和院校科研,以期实现更好的产学研协同效应,从而提高项目的可行性与创新性,成为具备商业价值的创新创业项目;从社会价值上看,10个项目聚焦于可持续发展和数字化转型领域,积极响应实现高质量发展的时代要求,助力社会建设和国家发展。

与往年相比,本次“科创之星10佳项目” 从比较纯粹的理工类研究转向了更多交叉学科的研究,在以技术为本的基础上对具体产业领域的各方力量支撑给予了更多关注,将国内特色融入科技之中,例如“双碳”目标与互联网平台等等,大学生科技创业更加顺应国家发展趋势,更具有可行性。[12-13]

表 4 科创之星10佳项目

< style="text-align: left; margin-bottom: 10px;">

(三) 乡村振兴创新10佳项目

乡村振兴战略实施正驱动“三农”领域成为创新创业的“新战场”,为大学生创新创业提供更多渠道和机遇,大学生创新创业也为乡村振兴战略的实施提供人才保障、注入新鲜活力。本次微创业行动在“乡村振兴”赛道,共评出10个优秀的创业项目,如表5所示,以下是对其文本数据的简要分析。从产品或服务的类别上看,10个优秀项目涉及农作物栽培加工销售、非遗文化、乡村旅游、乡村养老、生态环保等领域;从项目团队上看,成员来自国内外资源丰富的重点高校,具备不同的专业背景和一定的乡创知识,能够深入到“三农”创业领域之中;从项目商业模式、盈利能力、创新性、可持续性等方面的表述上看,10个项目都能够因地制宜,根据当地情况提出针对性创新想法,同质性较弱,极具地方特色,立足于自身的技术或者当地的文化资源,着眼于具体问题,带动当地经济,具有较高的实践性和可行性;从社会价值上看,10个项目分别深耕于某个具体的细分领域,能够切实地解决“三农”问题,十分贴合实际,问题导向明显。创业项目大多已有一些成果,能够看到农业农村农民真实地改变。

与往年相比,本次“乡村振兴创新10佳项目”产生了更多的文旅领域项目,关注非遗文化、发展文化旅游正在成为发展乡村经济的新赛道,同时不同地区不同的文化资源、自然资源为乡村创业提供了更多特色,使得本次的10个项目避免了同质化问题,每个创业项目都具有独特的乡村特色。[14]

表 5 乡村振兴创新10佳项目

< style="text-align: left; margin-bottom: 10px;">

(四) 20铜奖扶持项目

除了以上的三类,本次微创业行动还评选出了20个铜奖扶持项目,如表6所示,以支持具有创新特色和发展前景的创业计划,让这些项目能够有机会孵化启动。从项目名称来看,这20个项目涉及到科技、教育、餐饮、文化、信息等多个产业,在命名上,多个项目使用副标题的形式,主标题或简洁明了或生动有趣,副标题简单易懂解释详尽,两相呼应点明项目产品或服务,如“粉千味——先进保鲜技术引领特色美食产业振兴”“胶多源——天然胶原蛋白多维化开发与高值化应用”“布知——专注于高校垂直化社交平台”等。从项目团队来看,团队成员来自全国多所高校,具备夯实的专业基础和丰富的实战经验,普遍参加过多次大型赛事或拥有一定专利技术,项目的人才储备能够得到保证。从项目的商业模式来看,这些项目普遍具有明确的企业结构设计、清晰的用户市场分析和未来发展规划,例如“采用‘技术授权+定制研发+餐饮运营+互联网推广’的方式进行产业化应用”“专注于鲜湿粉产品研发,生产,销售,服务于一体的食品公司”等等,从而进一步细分各个运营策略、产品策略、定价策略等,整个描述全面具体可实施。从项目的盈利能力来看,项目团队能够充分考虑到市场容量、盈利来源和成本支出,部分项目能够提供详细的具体数字,从而做出投资产出比等财务分析。从项目的创新性来看,20个项目主要聚焦于教育产业、文化产业和高新技术产业三大领域,如“VR非遗”“南海红船,文创红传”基于文化遗产内容的独特性而独具创新,其他产业类别项目多基于其专利技术或产品创意而独具特色。从项目可持续性来看,市场需求与行业发展、技术的独特性、政策法律的保护等等众多方面促使项目可以立足当前市场,充分挖掘潜力,逐步实现预期的效益。从项目社会价值来看,20个优秀创业项目涉及光伏材料、新能源汽车、文化保护与传承、教育培训、日常出行等社会民生的方方面面,体现了项目团队的社会责任感,将个人有限的力量投入到漫长的社会主义现代化国家全面建设中,以实现人民幸福安康的最终目标。

表 6 20铜奖扶持项目

< style="text-align: left; margin-bottom: 10px;">

六、研究结论与启示

(一) 数据分析结论

通过前述五个方面的数据分析,可总结出本届微创业行动大学生创业项目的如下三个共性。

第一,参与团队大多有着较为敏锐的创业洞察力,能较好地把握时代潮流,主动对接国家重大战略和重大任务,从而选择合适的、有发展潜力的创业领域。本文通过LDA主题模型分析得出结论:由信息技术衍生出的“数字科技”“电商经济”相关领域的创业项目最多;其次是与人民日常生活和国家宏观政策联系紧密的“社区服务”“乡村振兴”和“绿色环保”;最后是积极响应文化传承与疫情动态的“文化旅游”和 “医疗健康”。

第二,参与团队普遍具备以下显著的特征:一是强烈的创业意愿,参与团队在商业模式等五个方面中对创业项目及创业环境都进行了较为客观的风险评估和发展预估,均是在客观理性地分析之后做出的创业决策,并且有着清晰的未来规划;二是较强的持续学习能力,参与团队成员或成绩优秀、拥有多项荣誉,或经验丰富、具有创业经历,在盈利模式等方面的表述上也体现出其夯实的专业基础;三是果断的行动能力,众多参与项目正在准备运行,甚至已开展实施;四是创新能力强,参与项目创新不仅仅局限于互联网技术、服务平台,更是着眼于农产品、机器人、用户消费者,创新想法落实多个领域且更加具象;五是市场分析能力全面,很多参与团队非常重视“服务”,强调需求导向,在商业模式方面能够深入分析并抓取市场竞争的细分维度,如 “品牌形象”中的“知名度”等,在盈利能力方面能够对项目的资金流动作出长远规划、设置阶段目标,能够较好地把握项目的未来发展方向、做好应对各种风险的准备。

第三,参与团队对项目社会价值方面给予了更多关注。在五个方面的文本词频分析中“大学生”“互联网”“农产品”都具有较高频次;在“科创之星10项目”中,涌现出更多的响应国家政策的科技创新与应用,例如“We 碳银行 社区碳足迹管理 APP”将互联网金融与双碳目标政策相结合,以能够充分利用政策支持和院校支持等各方力量支援;在“乡村振兴10佳项目”中,不仅包含常规的农作物栽培加工销售、智慧农村领域,还增加了非遗文化、乡村文旅、乡村养老等创新项目,将传承弘扬中华优秀传统文化与改革创新联系起来,将乡村振兴与我国老龄化问题联系起来,实现符合当地状况的、具备当地特色的乡村创新。

(二) 2022年大学生微创业行动数据分析启示

2022年大学生微创业行动项目分析结果所呈现的特点,为高校创业教育和大学生的创业实践提供了有益的启示。

第一,作为中国式教育现代化的有机组成,创新创业教育现代化是联结“科技、教育和人才”的核心枢纽,高校创新创业教育必须适应当前国家发展战略以及科技革命、产业变革的要求,明确创业教育的新内容、新场景,进而建立一套切实符合新型创新人才自主培养需要的自主知识体系,从而回答中国式现代化和创新型国家建设的时代要求。

第二,大学生微创业项目关注社会价值,创业团队有闯劲,有强烈社会责任意识,因此,社会各界要保护青年人创新干事业的热情,扶持青年人成长,学校的课程培养、政府的政策支持、社会环境的包容评判、企业的资金支持和校企合作,都是有效促进大学生创业、推动大学生创业可持续发展的重要影响因素。

第三,作为一个覆盖范围广泛的公益性创业教育平台,大学生微创业行动旨在激发大学生的创新创意、展示创业机会的识别、促进创业项目转化的平台,推动学生的创业知识内化以及能力提升,鼓励大学生将创业机会与自身所拥有、能够动员的资源结合起来。这一过程涉及到大学生的个人选择与服务社会、利益与风险以及创业主体特征等元素,有助于青年人将自己与社会联系起来,思考创业收益与实践风险之间的关系,以及如何让自身提升能力,以适应市场竞争,进而树立正确的人生观、价值观。

参考文献

[1] Osterwalder A, Pigneur Y, Tucci C L. Clarifying business models: Origins, present, and future of the concept[J]. Communications of the association for Information Systems, 2005, 16(1): 1.

[2] 原磊.国外商业模式理论研究评介[J].外国经济与管理,2007(10):17-25.

[3] 王鑫鑫,王宗军.国外商业模式创新研究综述[J].外国经济与管理,2009,31(12):33-38.

[4] 梁云志,司春林.孵化器的商业模式研究:理论框架与实证分析[J].研究与发展管理,2010,22(01):43-51+67.

[5] 成文,王迎军,高嘉勇,张敬伟.商业模式理论演化述评[J].管理学报,2014,11(03):462-468.

[6] 汪寿阳,敖敬宁,乔晗,杨一帆,胡毅,姜懋.基于知识管理的商业模式冰山理论[J].管理评论,2015,27(06):3-10.

[7] 胡保亮.基于画布模型的物联网商业模式构成要素研究[J].技术经济,2015,34(02):44-49.

[8] 张玉明,毛静言.共享办公空间商业模式创新及成长策略研究—以优客工场为例[J].科技进步与对策,2017,34(17):1-8.

[9] 谢巍,胡月.实体书店商业模式研究——基于商业模式画布模型的分析[J].科技与出版,2017(08):32-35.

[10] 张帆.专业市场与电子商务的业态融合与创新——基于义乌B2R商业模式的研究[J].技术经济与管理研究,2016(02):110-113.

[11] Phills J A, Deiglmeier K, Miller D T. Rediscovering social innovation[J]. Stanford Social Innovation Review, 2008, 6(4): 34-43.

[12] 惠梦. 破解青年科技人才创业成功“密码”[N]. 中国财经报,2023-06-01(007).

[13] 王丹,刘亚辉,周小红.“双创”背景下大学生科技创业的困境和对策研究[J].活力,2023,No.642(05):175-177.

[14] 张秋菊,李春琴.全面推进乡村振兴背景下地方高校大学生乡村创业研究[J].通化师范学院学报,2023,44(05):73-77.

[15] 田兰.社会支持体系与大学生创业能力提升的途径研究[J].四川劳动保障,2023,No.453(04):54-55.

[16] 孟建锋,侯婧.创业素质、政策支持对大学生返乡创业成功的影响机制[J].廊坊师范学院学报(自然科学版),2023,23(02):71-77.

[17] 庄郁香. 大学生创业能力培养的现实困境与机制建构[D].南京邮电大学, 2022.DOI:10.27251/d.cnki.gnjdc.2022.001610.

报告发布

中国青年报社、KAB全国推广办公室、广发证券社会公益基金会

报告撰写

中央财经大学葛建新研究团队

成员

葛建新 林嵩 李治亿 胡嘉滢

中国人民大学统计学院 周静 江浩宇

特别说明

版权所有,若转载请联系报告发布单位

来源:中国青年报客户端

标签: sdf
如果您对此项目感兴趣,请在此留言,坐等企业找您(成功的创业者90%都是通过留言,留言只需5秒钟)
  • 知名招商项目汇聚平台

    汇聚海量知名、高诚信度品牌招商项目,随时为您提供招商信息

  • 事实和口碑胜于一切

    千万创业者通过这里找项目、迈出成功创业第一步;

  • 诚信的商机发布平台

    请你在加盟留言时,选择有实力、 加盟店多、成功案例多、合法资质、 证照齐全、诚信经营的品牌.

郑重承诺:本公司郑重承诺尊重你的隐私,并承诺为你保密!
随时 上班时间 下班时间
您可以根据下列意向选择快捷留言
  1. 加盟费多少
  2. 我们这里有加盟店吗?
  3. 我想了解一些加盟资料
  4. 我对这个项目感兴趣,尽快联系我


创业专题



热门创业项目

精品推荐

餐饮项目分类

联系我们

微信扫一扫
第一时间推送投资小回报快利润高的项目

合作伙伴

我们也在这里

关注微信关注微信

您身边的财富顾问...

扫一下
客户端客户端

iPhone/Android/iPad

去下载
关注微博关注微博

官方微博随时分享...

加关注
手机看hbdrt.cn手机看hbdrt.cn

随时随地找商机...

去看看

温馨提示

  • 1在找餐饮项目的过程中多对比同类项目。
  • 2了解项目时多打电话,进行实地考察。
  • 3投资有风险,请谨慎加盟。
  • 4本网站对投资者的风险概不承担。