餐饮加盟网-免费发布餐饮招商信息!本站不提供任何加盟资料,如需加盟请去其官网了解详情

200万团长,卷入生死局我国为什么要取消2元人民币?原因很简单,看完您就明白了

来源:undefined
作者:小吃加盟·发布时间 2025-10-13
核心提示:曾经拿捏穷人,日入过万。来源 | 表外表里(ID:excel-ers)作者 | 付晓玲 曹宾玲编辑 | 慕沐 Reno团长马莉,感觉自己快失业了。200多人的群里,一周只开了零星几单,生意惨淡
< style="text-align: left; margin-bottom: 10px;">

曾经拿捏穷人,日入过万。

来源 | 表外表里(ID:excel-ers)

作者 | 付晓玲 曹宾玲编辑 | 慕沐 Reno

团长马莉,感觉自己快失业了。

200多人的群里,一周只开了零星几单,生意惨淡至极。但几个月前,画风完全不是这样:

“2023年社群团购必将是红利风口项目”“0投入0压货”“新手一个月收入破万”……不知何时起,团长再创业蔚然成风。

马莉的心弦也被撩动,她在某书上搜索关键词,蹦出来3万+笔记,各种教程通读下来,发现跟过去社区团购有许多相通之处,加上最近大家都是捂紧钱包过日子,她信心满满地入局了。

但结果却是“一看全会,一做全废”,她迷惑了。

事实上,这种无力感不只是马莉,每一个社区团购团长都有类似的反馈。甚至某种意义上,团购赛道仿佛背负着“遍地是玩家、辉煌又短暂”的诅咒。

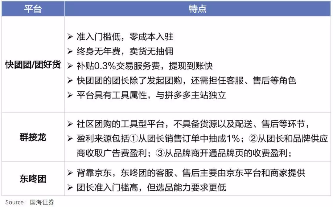
两年前,兴盛优选、橙心优选、美团优选、多多买菜等百团大战,搏杀生鲜买菜。而如今呼啸市场的,成了小许到家等大小团店,以及快团团、东咚团等“社群团购”模式。

< style="text-align: left; margin-bottom: 10px;">广告< style="text-align: left; margin-bottom: 10px;">胆小者勿入!五四三二一...恐怖的躲猫猫游戏现在开始! < style="text-align: left; margin-bottom: 10px;">×

对被裹挟进来的200万团长(行业共识数据)来说,这是一场速生速死的新旧更迭。

做社区团购,意味着只能赚个辛苦钱,甚至亏钱;转做社群团购,就不单是推销本身的问题,而是要卷出十八般武艺。

大浪淘沙之际,团长们只能在摸索中前进。他们有的成功转型、平安落地,有的轻松赚到了人生第一桶金,也有人卷在狭路、身心俱疲。

01

不想做“大自然的搬运工”团长革平台的命

目送货车驶出小区门口,转头看着门前垒的像小山一样的团购油米,李兰心里没有丝毫喜悦。

作为小区唯一的社区团购团长,巅峰时期她曾同时入驻美团优选、多多买菜、淘菜菜3个平台,销量挤进武汉的top10,但现在卖得越多,她越难受。

占收入大头的团长激励,已经几乎拿不到:以前,只要是在她的站点出的货,都有激励,现在需要用户点进她个人分享的链接购买才能拿到奖励,不仅难度变大,并且10个人响应可能就奖励她几块钱。

结果就是,这么多份油和米,一份好几斤,累死累活卸了半个多小时,只能赚每份2毛钱的佣金。

卖得越多越不划算下,李兰选择关闭另外两家平台,只保留淘菜菜。当然,这也只是赚个辛苦钱——一天卖88单,销售额413,预估收入32元,但这已经超过武汉78%的团长的表现。

< style="text-align: left; margin-bottom: 10px;">

不想再做“大自然的搬运工”,李兰加入自组织团购的行列。

她的通信录里有十几个批发群,每天醒来第一件事,就是打开手机,从眼花缭乱的群消息中,挑选出当天要团的货。

李兰介绍,这些货源一般来自本地农贸市场的大批发商,有些货甚至不走市场,而是直接从产地拉到各团购点卸货,再通过她直达居民的餐桌。

入场半年来,她从藕带、茼蒿这些本地生鲜,团到榴莲、新疆牛奶等外地特产,目前每天都开几个团,自组织团购逐渐成为她的主要收入来源。

< style="text-align: left; margin-bottom: 10px;">广告< style="text-align: left; margin-bottom: 10px;">从秘书起步,十年内无人超越,以一己之力力挽狂澜成就一段传奇 < style="text-align: left; margin-bottom: 10px;">×

“现在每单差不多能挣2块钱,比之前轻松多了。”她说。然而,李兰的模式在丸子眼里并不牢靠。

丸子是连锁团店“小许到家”杭州区的员工,她们的自营团店落地后,周围许多团长和水果店遭到了重创。

在丸子眼里,李兰这类小团长都是野路子,他们没有营业执照,靠邻里间的信任带货。一旦遇到有经验、有资本的正规军,基本没有还手之力。

“我们压根就没想在这上面挣钱,他们怎么争?”

丸子所说的“不挣钱”,指的是团购里的引流品。她介绍,一般水果店是用西瓜、哈密瓜引流,生鲜店是用番茄、土豆、青瓜等,而她们的自营团店会以“一块钱一份青瓜”的价格暴力拉新“截流”。

“他们卖什么,我们就狙什么。”丸子说,只要打出足够低价,在居民心底留下“团店更划算”的印记,他们对小团长的信任就会土崩瓦解。

平价诱惑下,丸子团队一天最多能拉三四百号人,依靠持续的“暴力拉新”,各家团店私域流量能维持在近万人水平。

但,团购平台,只会烧钱游戏是难以为继的。

2018年就加入了团购赛道的丸子,就曾先后在2家社区团购公司工作过,一家是电商平台呆萝卜,另一家则是纯线下生鲜品牌,无一例外都倒闭了。

而其目前供职的这类以“实体店+私域流量”为核心的连锁团店,可以说是传统社区团购的升级版。其除了在成本和加盟费上大幅压缩,在选品上也不再贪多,而更看重商品结构的选择。

< style="text-align: left; margin-bottom: 10px;">

甚至还配备了专职写文案“促单”的人、定期巡店帮助加盟商优化店铺运营的人,来解决过去社区团购用户留存、团长管理的老大难问题。

某种维度上说,这类团店实际上充当了社区团购中平台的角色。但由于处于起步期,相比之下能给团长腾挪出更大的利润空间。

以苹果蕉为例,从海南产地直发的价格是16元/箱,丸子她们给加盟门店的价格是17元/箱,那么加盟商零售价可以做到23元/箱,仍然比市面上的实体店优惠一些。

纵然这样,连锁团店也有烦恼——虽然加盟商赚到钱,据丸子透露,她所在的区域只是收支平衡,还没有盈利。

最近,丸子团队开始上线日化服装、家政服务等高客单价的产品。她叹气道:“归根结底还是要挣钱,不然跟社区团购一样是死路一条。”

02

性价比当道社群团长日入过万

张友刚毕业就回乡帮衬家里的水果生意,成为供货团长3个月来,有4000多名团长通过各种渠道联系上他。

“(团长)日入几百上千很常见,日入过万的也有。”在张友眼里,社群团购与暴富之间差不多可以打等号。

这些团长里,有丸子这种寻找源头产地的团店员工,更多是找他“一件代发”的大小团长,他们会通过群接龙、快团团等私域团购平台把来自全国各地的订单汇聚起来,然后由张友源头发货。

< style="text-align: left; margin-bottom: 10px;">

张友认为,这种线上团购方式,跟电商没有本质上的差别,但相比于电商,大家更乐意做团购生意。

“拼多多这些平台流量太贵,大家卷价格,没什么赚头。但是团长手里的流量不要钱,并且团购平台佣金还低,甚至不抽佣,这不香吗?”张友解释道。

< style="text-align: left; margin-bottom: 10px;">

没有中间商赚差价,团长们也有了更多拿捏用户的底气。

张友以1.5-2.8斤的精品柚子为例,团购模式下,即使20块5斤包邮到家,依然有不小的利润空间。而消费者在水果店要买到同等条件的柚子,可能要狠心掏30元才行。

“产地直发+低价包邮”的降维打击下,消费者怎么选,一目了然。

张友也懂得投桃报李,把好果优先安排走团购渠道:“你给他们(团长和消费者)点甜头,他们会给你更大的甜头。”

从业至今,张友没有收获一条差评,参团顾客和团长对他的粘性都越来越高。现在他的销售额已经突破了600万元,高峰期1天有10万销售额,其中团购渠道占比接近45%,几乎占据半壁江山。

同样玩转性价比的了叔,销路也不错。他原来是给主播、KOL做日化选品供货的,平时会抽空把自己探厂经历分享到小红书等社交账号上,用来作宣传推广。

然而短短2个月时间内,他收到了2000多条评论和私信,有人毛遂自荐要当他的代理,也有人跪求他开团带货。

嗅到商机的了叔,决定试一试水。他的打法简单粗暴:找到大牌代工厂,拿同厂出品的货,明码标价赚“固定工厂成本价10%-20%利润”,在微信上限时开团。

这种模式看似离谱,实际上非常吃香。

“看抖音直播的火爆就知道,追求性价比的人其实很多。即使是高净值人群,他也想买便宜好用的东西。”了叔一语道破玄机。

现在,他们开团频率已经从每个月团一场,升级为每周三固定上新,大有转型深耕的意思。

正在尝试轻创业的汽车工程师钱媛,也盯上了团购赛道。

动身之前,她先在周围农贸市场调研了一番,还卧底了小区内的5个团购群,精心选出了土特产这个差异化的品类。

“别人卖便宜,我就主打新鲜;别人号称新鲜,那我就要更纯正。”钱媛拿出了做市场分析的态度,以确保万无一失。

然而一个月过去了,她的团购群里还是只有寥寥三十多人。无奈之下,她只好注册成为美团优选团长,用平台背书,通过送货加人微信,做引流。

虽然翻过了这个坎,但越往深处,钱媛发现事情越不简单。

03

哪家便宜顾客就买哪家团长被迫卷在狭路

2022年,快团团和群接龙小程序的MAU增速,都创下了新高度。

< style="text-align: left; margin-bottom: 10px;">

一直关注团购赛道投资的陈希,是一路看着热度涨起来的。

“接下来社群团购没有最卷,只有更卷。”陈希说。据他们团队的观察,和2020年刚出来时相比,这两年社群团购突然涌进来很多热钱,比如,腾讯内测了小程序“鹅享团”,支付宝上线“天天团”等。

而资本入场,往往意味着卷生卷死。

这里面,起量最快的是快团团,去年GMV有1200亿,预计今年还要翻一倍。

看到机会,各路人马都开始挤进这个赛道,“很多原来做服装、美妆的人,都开始转战社群团购了。”

小鲁就是这一波的掘金者之一,她本职是财务,今年刚在快团团注册成了兼职帮卖团长,原因是看中做这个不用自己选品,只用领取开团团长的任务,能相对轻松的赚外快。

甚至为了避免麻烦的售后,她基本不做生鲜、水果这些折损率比较大的品类,而是专注做日用品和母婴类的宝宝用品、衣服等。

“我现在申请了200多个供货团长,每一次上品都是货比三家,选出便宜且靠谱的,争取相对较大的加价率的同时,便宜一点也更好卖。”小鲁说道。

< style="text-align: left; margin-bottom: 10px;">

众所周知,大平台的优势在于规模效应、摊平成本,可以把价格压得更低。这一定程度上会挤压小微平台的生存空间。同理,大团长的马太效应,对小团长的挤压不言而喻。

想加速跑出线,需要耗费更大的力气。丸子所在的团店领域,验证了这点。

“刚来的时候,我们待的这个区只有两三家团店,现在已经开到六七家了,而且每一家做的都很同质化。”对同行竞争丸子是有预期的,但她没想到的是,窗口期会这么短。

目前,她供职的“小许到家”也已经在全国40多个城市开了600多家门店,类似的平台还有“果丰嘉”“美邻淘”等,也在推动团店全国突进。

这些团店的打法如出一辙:通过差不多的暴力拉新,将客户聚到一个群里,然后去卖货。

一次和来门店拿菜的熟客闲聊时,对方提到她加了附近的6个团购群,每天比价,哪个群里的东西便宜就买哪个,深谙养鱼之道。

“我危机感一下子就上来了。”丸子说道,接着就是越来越卷的日常,只有四个人的团队,干出了40人的架势。

她们每个人都注册了十几个微信马甲,每天发布完团购链接后,就在群里发视频、充当水军,分享使用体验。

卖跌打膏配的文案就是,家里人也用过,然后把持续用了之后,每天的疗变化,都分解写出来;卖的是吃的东西,就配完整的试吃的过程。

在宣传上更是极其勤奋,“做这个生意只会引线下流量是不行的,你ID要立好人设,必须经常和用户互动保持粘性,不然他就去别的地方了。”

直接拍货源产地的情况,是丸子团队经常做的宣传手段。为此,她需要经常出差,去选品的基地了解货源,“很多人都是直接用货源地发的视频文案,我们要做出特色和差异化,就得和别人不一样。”

< style="text-align: left; margin-bottom: 10px;">

当然,线下维持粘性,她们也没有放弃。

她们会记录熟客的喜好,然后做推荐,相当于“人工算法”机制。比如,有个阿姨她们家黄瓜的消耗量特别大,她们就登记了这一点,然后没有这个选品的时候,会特意去和她打招呼,然后复购率非常高。

“没办法,想要挣钱必续要取得信任,有明确的个人IP,否则客人会流失。”丸子无奈说道。

然而,就算“卷王”丸子十八般武艺上阵,也越来越感到吃力。

除了选品要花大力气,现在定价也要谨慎再谨慎,一旦比别人高,哪怕只是几毛钱,销售成绩也会立刻拉胯,毕竟大家的选择太多了。

让她记忆尤深的一次是,她无意间发现潜伏的一个团购群,挂了一个小众的泰国蛇王克骨膏的链接,居然有不少人响应。

看到机会,她也赶紧找了相似的货源,协调好配送,仅比对方晚两小时也上线了,而且价格定的比对方便宜1块。然后之前在对手群买过的人就说,“早知道这里便宜,就在这买了。”

“这么一宣传,大家都知道我这更便宜,纷纷下单,那一次我卖了200多单,快和对家持平了。”小许说道。

但打价格战保流量,也意味着摊薄利润。

这样一来,对加盟商来说,一方面是加入门槛越来越高;另一方面,还要做好最开始几个月,可能持续亏损的心理准备。

自己的卷生卷死,发展上又被遏制,丸子打起了退堂鼓:

“我准备做团店劝退师了,团店太太太太难做好了。”

(文中马莉、李兰、丸子、张友、钱媛、小鲁为化名。)

标签: sdf
如果您对此项目感兴趣,请在此留言,坐等企业找您(成功的创业者90%都是通过留言,留言只需5秒钟)
  • 知名招商项目汇聚平台

    汇聚海量知名、高诚信度品牌招商项目,随时为您提供招商信息

  • 事实和口碑胜于一切

    千万创业者通过这里找项目、迈出成功创业第一步;

  • 诚信的商机发布平台

    请你在加盟留言时,选择有实力、 加盟店多、成功案例多、合法资质、 证照齐全、诚信经营的品牌.

郑重承诺:本公司郑重承诺尊重你的隐私,并承诺为你保密!
随时 上班时间 下班时间
您可以根据下列意向选择快捷留言
  1. 加盟费多少
  2. 我们这里有加盟店吗?
  3. 我想了解一些加盟资料
  4. 我对这个项目感兴趣,尽快联系我


创业专题



热门创业项目

精品推荐

餐饮项目分类

联系我们

微信扫一扫
第一时间推送投资小回报快利润高的项目

合作伙伴

我们也在这里

关注微信关注微信

您身边的财富顾问...

扫一下
客户端客户端

iPhone/Android/iPad

去下载
关注微博关注微博

官方微博随时分享...

加关注
手机看hbdrt.cn手机看hbdrt.cn

随时随地找商机...

去看看

温馨提示

  • 1在找餐饮项目的过程中多对比同类项目。
  • 2了解项目时多打电话,进行实地考察。
  • 3投资有风险,请谨慎加盟。
  • 4本网站对投资者的风险概不承担。