未来网北京2月11日电(记者 凌萌)“麦吉丽,尽享素颜之美……”成立不足十年,以“高端护肤品牌”自居的麦吉丽,却屡屡因“克扣代理押金”、“售卖假货”等遭到代理商、消费者的投诉。
近期,多位麦吉丽生物科技有限公司(以下简称“麦吉丽”)的代理商向未来网记者投诉称,被麦吉丽以“违规销售”等为由取消了代理资格,且不予退还押金,导致存货积压、部分产品过期无法销售,最终赔了超37万元。
此外,麦吉丽的五级代理模式也饱受舆论质疑。上海市浩信律师事务所高级合伙人陈敏律师在接受未来网记者采访时表示,麦吉丽诱导代理商发展下线、“洗脑”、收取“押金”入门费以及隐藏总监、总代级别等行为,符合传销的特征。
麦吉丽代理商:被取消代理资格,押金不予退还
2017年,浙江的宝妈林女士(化名)交了2万元押金,并一次性拿货70万元,成为麦吉丽旗下的一名总监级别代理商。本以为能“躺赢”赚钱的林女士却因此“麻烦”不断。
< style="text-align: left; margin-bottom: 10px;">
图源:受访者供图
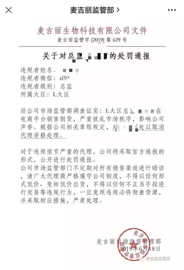
2019年6月,林女士收到麦吉丽市场监督管理部门发来的一份“处罚通报”。其中显示,其因“违规销售假货,严重扰乱市场秩序”,被处以“取消代理资格”,并且没收2万元押金。
气愤的林女士不服,要求麦吉丽方面拿出违规销售的证据却遭到拒绝,个人账号也被冻结了。
林女士再次申诉后,麦吉丽给出了一套处理方案:交6万元即可解封账号,恢复正常拿货、销售,三个月内无违规行为可退回4万元。这一方案令林女士无法接受。
2022年8月,林女士得知部分麦吉丽代理商被退还了押金的消息,便立即联系了麦吉丽方面。“他们先让我签了一份承诺函,称签订后就会为我办理退押金的事宜。然而,当我签订后,他们又变更了说法,让我去武汉找领导面谈。”
< style="text-align: left; margin-bottom: 10px;">
图源:受访者供图
时至今日,林女士未收到麦吉丽方面退还的押金,其个人账号也长期处于冻结状态。然而,林女士手中的存货积压、部分产品已过期无法销售,“我现在的损失加在一起已经超过37万。”林女士直言道。
事实上,林女士的遭遇并非个例。来自山东的张晨(化名)向未来网记者表示,2020年,其被麦吉丽以“违规销售”为由取消了代理资格,且不予退还5000元押金。
“近几年,麦吉丽越来越肆无忌惮了,不声不响就把代理商的账号冻结了。”张晨称,麦吉丽取消代理商资格的理由有很多,例如“低价销售”、“异常拿货”、“给不出明细账单”等,但不予提供任何凭证。
“代理商若想恢复账号,便要缴纳一定金额的罚款,否则不予退还押金。无论哪种,麦吉丽都是‘躺赢’的那一方。”张晨表示,目前,其已向法院提交了申诉材料,正在等待排期。
对于多位宝妈代理向未来网反应的情况,2月10日上午,未来网记者就消费者反馈的情况致电了麦吉丽官网上的公开电话,对方回应称,对于代理商的退还押金问题不清楚,并随即挂断了电话。
诱导代理商发展下线,5级代理模式遭质疑
据林女士透露,麦吉丽的代理商人数众多,总数至少有十几万人。庞大的人员规模,或与麦吉丽设置的一套代理模式有关。
未来网记者从多位麦吉丽代理商处获悉,麦吉丽的代理层级共分为五级,分别为分销、市级、一级、总监、总代,各级的代理费分别为1000元、3000元、1万元、2万元、10万元。
根据最高人民法院联合两部门发布的《关于办理组织领导传销活动刑事案件适用法律若干问题的意见》,其中第一条明确规定,“组织内部参与传销活动人员在三十人以上且层级在三级以上的,应当对组织者、领导者追究刑事责任。”
据此,多位代理商也向记者表达了对麦吉丽5级代理模式是否涉及传销的质疑。张晨告诉记者,今年6月左右,麦吉丽隐藏了总监、总代两个较高级别的代理层级,在对外的宣传海报中仅呈现前三个级别的代理层级,但总监、总代的代理级别和说法在内部依然存在。
< style="text-align: left; margin-bottom: 10px;">
图源:受访者供图
记者从张晨提供的宣传海报中看到,麦吉丽发布的一份“全国经销商门槛”海报显示,代理级别分为A类、B类、C类三个层级,对应的保证金分别为1万元、3000元、1000元。“A类、B类、C类分别与一级、市级、分销的代理层级相对应。前者是麦吉丽海报宣传上的对外表述,后者是内部统称。”张晨称。
此外,麦吉丽发布的上述海报内容显示,“已注册经销商可通过补固定差额升级。”其中,已注册C类升级B类需补差价2.2万元,已注册B类升级A类需补差价10万元。而不同代理级别享有的拿货价不同,级别越高拿货价越低。
林女士称,在麦吉丽内部,还存在诱导代理发展下线、“洗脑”等行为。
“我的上线曾劝说我,级别越高才能让团队更好地发展,才能赚更多的钱,我被他的话语所诱导,总监级别的团队人数规定不少于30人,他们便让我将身边的家人、亲戚、朋友发展成下线,我的妹妹也由此成为了麦吉丽的代理。”
林女士表示,“麦吉丽还会定期举办线下活动,活动上会有人分享自己的‘成功故事’,例如加入麦吉丽后买车、买房等。但只有加入后的我们才知道,赚钱的实际上只有少数。”
律师:符合传销特征,隐藏代理层级实为“掩耳盗铃”
公开资料显示,麦吉丽品牌隶属于麦吉丽生物科技有限公司,该公司成立于2014年5月,旗下产品涵盖彩妆、护肤、身体护理及果味饮品等品类。
麦吉丽官网显示,近年来,麦吉丽邀请了秦岚、唐嫣、张柏芝等明星代言,并在品牌介绍中宣称“倡导‘尽享素颜之美’理念的高端国货护肤品牌”。此外,麦吉丽还曾与姬存希、梵蜜琳、TST庭秘密被业内并称为“微商四大豪门”。
以“高端护肤品牌”自居的麦吉丽,究竟是否构成传销?
对此,陈敏律师在接受未来网记者采访时表示,麦吉丽诱导代理发展下线、“洗脑”、收取“押金”入门费以及隐藏总监、总代两个代理级别等行为,很符合传销的特征。但最终是否构成我国《刑法》第224条中规定的“组织、领导传销活动罪”,还要结合具体情况进行判断。
北京京麟律师事务所李扬律师对上述观点予以赞同。她进一步向未来网记者表示,麦吉丽隐藏总监、总代两个代理层级属于不如实披露的不诚信行为,本身不违法。“但隐藏代理层级是为了规避最高检和公安部联合发布的《关于公安机关管辖的刑事案件立案追诉标准的规定(二)》中对涉嫌组织、领导的传销活动人员立案追诉的层级标准。如果麦吉丽总监、总代的代理级别和说法在内部依然存在,那么这种做法无异于掩耳盗铃。”
此外,陈敏律师指出,从民事角度分析,若麦吉丽以“莫须有”的理由拒绝退还多位代理商押金的情节属实,则可能涉嫌违约问题,代理商可通过起诉解决。“如果麦吉丽以‘莫须有’的理由,通过‘书面处罚’、协议等表面形式达到不退押金的目的,还可能涉嫌合同诈骗罪,具体要根据实际情况进行分析。”
李扬律师也表示,如果确有证据证明麦吉丽是以非法占有代理押金为目的或涉嫌其他犯罪的,属于违法行为,应承担刑事责任。