餐饮加盟网-免费发布餐饮招商信息!本站不提供任何加盟资料,如需加盟请去其官网了解详情

新股前瞻丨二次递表港交所,严重依赖加盟商的锅圈食品护城河难搭新版“黄蓉”一亮相,粉碎了多少人心中的武侠梦!

来源:undefined
作者:小吃加盟·发布时间 2025-10-13
核心提示:在日趋繁忙的现代生活中,便利性对于在家吃饭这样高频次的消费场景尤为重要。火锅作为中式餐饮里的品类之王,因其便利、食材多样而备受消费者喜爱,各类火锅层出不穷。火锅

在日趋繁忙的现代生活中,便利性对于在家吃饭这样高频次的消费场景尤为重要。火锅作为中式餐饮里的品类之王,因其便利、食材多样而备受消费者喜爱,各类火锅层出不穷。

火锅的快速发展,亦带动火锅产业链的发展,其中锅圈食品便切入火锅食材超市赛道,并且成长十分迅猛。据智通财经APP了解,锅圈食品成立于2015年,成立至今短短8年时间就做出了70多亿元的规模,并在2019年至2022年的三年多时间里完成7轮融资,明星股东阵容包含IDG资本、三全食品、物美投资、招银国际、嘉御资本、启承资本、TPG、天图投资、分众传媒、光源资本、瑞橡资本、茅台基金等机构青睐。而最令人瞩目的是,根据其最新官网信息,锅圈的门店数量已超10000家,超过蜜雪冰城、华莱士、正新鸡排、瑞幸等一众餐饮界“顶流”,可谓当之无愧的“黑马”。

借着资本的热度,锅圈食品在今年4月份亦向港交所递交上市申请,后因招股书失效,于10月4日二次递表港交所,华泰国际及中金公司为联席保荐人。

业绩扭亏为盈,高度依赖加盟商

就业绩而言,锅圈食品营收与利润双双录得快速增长。招股书显示,2020-2022年间营收分别为29.6亿元、39.6亿元以及71.7亿元(单位:人民币,下同),毛利润分别为3.3亿元、3.6亿元以及12.5亿元,并于2022年首次实现扭亏为盈,净利润为2.4亿元。2022年扭亏为盈主要为疫情“宅经济”的正面刺激。截至2023年4月30日止,公司实现营业收入20.78亿元,净利润1.19亿元。

< style="text-align: left; margin-bottom: 10px;">

从生意模式来看,锅圈食汇依赖加盟模式,即与加盟商签订特许经营协议,向他们销售自有品牌产品,并提供门店运营管理等策略,但不收取加盟费。

截至2023年4月30日,锅圈食品有9844家店,涵盖中国29个省、自治区及直辖市,其中自营店仅6家。

作为严重依赖加盟商的企业,锅圈收入也绝大部分来自于加盟商,不过有所下降,由2020年的98.2%下降至2023年前4个月的87.6%;其他销售渠道收入占比则由2020年的0.2%提升至2023年前4个月的10.1%。不过与加盟收入占比来看,其他销售渠道占比仍旧过低。

< style="text-align: left; margin-bottom: 10px;">广告< style="text-align: left; margin-bottom: 10px;">胆小者勿入!五四三二一...恐怖的躲猫猫游戏现在开始! < style="text-align: left; margin-bottom: 10px;">×

过往公司业绩快速增长也主要得益于加盟店总数的增加。招股书显示,锅圈食品的加盟店总数由截至2020 年1月1日的1441家增至截至2023年4月30日的9838家。2020年至2022年加盟店数每年净增加2000家以上,不过净增加数呈现下降趋势,由2020年的2855家下降至2022年的2352家,截至2023年4月30日,公司加盟店净增加数为622家。

< style="text-align: left; margin-bottom: 10px;">

不难看出锅圈食品在过去三年里吃尽了“加盟模式”的红利。一方面,虽然旗下门店近万家,本质上锅圈食汇依然是面向B端加盟商的上游供应商角色。同时B端加盟商越多,锅圈食汇产品销量越高,成本控制力越强。

另一方面,主打“加盟模式”不仅让锅圈食品甩掉了人工、门店租金、产品损耗等成本“包袱”,还为该公司增添了年度服务费等营业收入,同时将存货风险分摊给加盟商。

不过,疯狂的扩张也带了相应的一些问题。对于加盟的模式,在招股书中锅圈食品也表示,公司的经营业绩在很大程度上取决于该等加盟店的业绩,有关业绩亦反映加盟商的营销能力及管理技能,表现欠佳的门店如总数过多将对公司的收入及盈利能力产生重大不利影响。另外,每年净增加加盟店数呈下降趋势,锅圈食品的隐忧已显现,后续能否维持业绩稳健增长仍待考究。

行业准入门槛低,市场竞争激烈

从行业角度来说,锅圈食品的成功并非偶然。近些年,随着中国经济的发展以及人们生活消费模式的变化,中国人的就餐方式也在不断演变。在买菜回家做饭、餐厅用餐以及外卖之外,选择在家吃饭餐食产品的人群也逐年增多。根据沙利文报告,按零售额计,在家吃饭市场的市场规模由2018年的47.1%增长至2022年的60.3%。

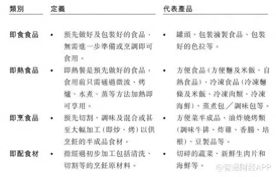
在家吃饭餐食产品分为即食、即热、即烹食品和预配食材四大品类。随着人们生活水平的提高,人们更加重视菜品质量和新鲜度。由于品类丰富,在家吃饭餐食产品也给了人们按照个人口味和偏好定制餐食的空间。新冠疫情也改变了一些人的饮食习惯,疫情结束后,一些习惯也被保留了下来,这些改变推动整个在家吃饭餐食产品市场快速发展。

< style="text-align: left; margin-bottom: 10px;">广告< style="text-align: left; margin-bottom: 10px;">从秘书起步,十年内无人超越,以一己之力力挽狂澜成就一段传奇 < style="text-align: left; margin-bottom: 10px;">×

政策层面,2022年国务院印发的《“”十四五”冷链物流发展规划》提出加快构建畅通、高效、安全、智能、环保的冷链体系,保证在家吃饭餐食产品的质量。同时,配合快速发展的食品工业化体系,由于生产车间前置化,食材从采摘到净菜处理流程更短,也减少了食材在运输途中的损耗,从而减少整体成本。

在供需两旺的情况下,根据沙利文报告显示,按零售额计,中国在家吃饭餐食产品市场规模由2018年的1479亿元增长至2022年的3673亿元,复合年增长率为25.5%。预计2027年的市场规模将达到9400亿元,自2022年的复合年增长率为20.7%。

< style="text-align: left; margin-bottom: 10px;">

2022年,锅圈在所有零售商中排名第一,是最大的在家火锅和烧烤食品提供商,在家吃饭餐食解决方案中占据3%的市场份额,在家火锅和烧烤食品中占据12.7%的市场份额。

整体来说,尽管锅圈已然凭借加盟商制度快速建立了一定领先优势,但在这个进入门槛低、相对分散的市场中,这样缺乏核心竞争力的优势并不稳固。在招股书中,公司也表示过去的收入增长很大程度上依赖门店网络的快速扩张,若未来无法进一步吸引新加盟商及开设新加盟店,将对未来业务增长产生不利影响。

除此之外,锅圈也面临着线上超市的竞争。近些年,朴朴、叮咚买菜、美团优选等线上自选超市发展同样迅猛,这些线上自选超市配送时间短,菜品更加丰富,仓储成本更低。目前来看,这些品牌多存在于一二线城市,与锅圈的竞争相对较少。不过随着这些线上超市的市场下沉,也会挤压锅圈的生存空间。

综合来看,过去几年锅圈食品凭借着独特的商业模式,吃尽了加盟商的红利,并实现扭亏为盈,但就整体而言,公司所处行业进入门槛相对较低,并且仅依赖加盟商数量的增长很难建立自身的护城河,且近年来线上自选超市得以快速发展,锅圈食品的后续发展亦不容乐观。

标签: sdf
如果您对此项目感兴趣,请在此留言,坐等企业找您(成功的创业者90%都是通过留言,留言只需5秒钟)
  • 知名招商项目汇聚平台

    汇聚海量知名、高诚信度品牌招商项目,随时为您提供招商信息

  • 事实和口碑胜于一切

    千万创业者通过这里找项目、迈出成功创业第一步;

  • 诚信的商机发布平台

    请你在加盟留言时,选择有实力、 加盟店多、成功案例多、合法资质、 证照齐全、诚信经营的品牌.

郑重承诺:本公司郑重承诺尊重你的隐私,并承诺为你保密!
随时 上班时间 下班时间
您可以根据下列意向选择快捷留言
  1. 加盟费多少
  2. 我们这里有加盟店吗?
  3. 我想了解一些加盟资料
  4. 我对这个项目感兴趣,尽快联系我


创业专题



热门创业项目

精品推荐

餐饮项目分类

联系我们

微信扫一扫
第一时间推送投资小回报快利润高的项目

合作伙伴

我们也在这里

关注微信关注微信

您身边的财富顾问...

扫一下
客户端客户端

iPhone/Android/iPad

去下载
关注微博关注微博

官方微博随时分享...

加关注
手机看hbdrt.cn手机看hbdrt.cn

随时随地找商机...

去看看

温馨提示

  • 1在找餐饮项目的过程中多对比同类项目。
  • 2了解项目时多打电话,进行实地考察。
  • 3投资有风险,请谨慎加盟。
  • 4本网站对投资者的风险概不承担。